



杭州网讯 2022年第19届亚运会将在杭州举行,为营造浓厚的亚运氛围,同时响应国家全民健身号召,加大居民入校健身的宣传,增强市民体育健身意识,提高市民参与入校健身的积极性。8月15日上午,杭州启动以“释放我活力 赋能亚运会”为主题的2019年度校园开放健身宣传活动。

“释放我活力 赋能亚运会”2019年度校园开放健身宣传活动现场
刷市民卡,让杭州市民拥有家门口的健身场馆
全民健身运动的普及是一个国家现代化程度的重要标志。2014年10月,中国将全民健身上升为国家战略。习近平总书记亲自谋划和推动全民健身事业,把全民健身作为全面建成小康社会的重要组成部分,更好发挥全民健身在实现中华民族伟大复兴中国梦中的积极作用。
同年,杭州启动全民健身进校园项目,刷市民卡就可以进学校健身,让杭州市民拥有家门口的健身场馆。截至目前,已有620所学校室外健身场地向社会开放,范围覆盖整个杭州地区,40多万人开通杭州市民卡校园健身功能,累计刷卡健身452万人次,获得了较好的社会影响,市民的健身意识有了明显提升。

本次宣传推广活动自八月启动,为期三个多月,通过一系列线上线下互动活动,大力倡导全民健身运动,推进全民健身理念。
7月,杭州市民卡APP“体育健身”版块进行改版,引导用户进行校园健身登记,提升用户体验。同时下发校园健身指导手册和宣传物料,加强营业厅工作人员宣导力度。
8月,杭州市民卡APP“体育健身”版块上线“我的健身数据报表”,通过大数据分析生成个人健身报表,用户可以查看自己2019年度校园健身的总刷卡次数、在杭州的总排名、最常健身的学校等,每月健身刷卡次数排行榜前十位还可获得额外100元体育用品电子券奖励;同期还上线了“健身值抽大奖”活动,通过刷市民卡进出校园即可获得相应健身值,刷卡次数越多,健身值越高。
9月,所有活动参与单位将联合发布“校园健身文明倡议书”,旨在正面引导用户有序规范地参加校园健身活动。
10月,杭州市民卡微信将上线“迎亚运体育知识有奖竞答”活动,将校园健身登记、文明健身、项目目前覆盖人群、学校等知识,以答题的形式向用户宣导,加强用户对校园健身项目的了解和传播。
11月,将通过市民卡大数据及浙江在线舆情大数据分析发布《2019杭州校园健身指数》,对杭州校园健身发展情况进行一次全方位的测评和数据展示。同时对年度刷卡健身次数排名前三的市民及年度刷卡次数前十的学校、年度登记人数前十的社区,进行表彰和奖励。
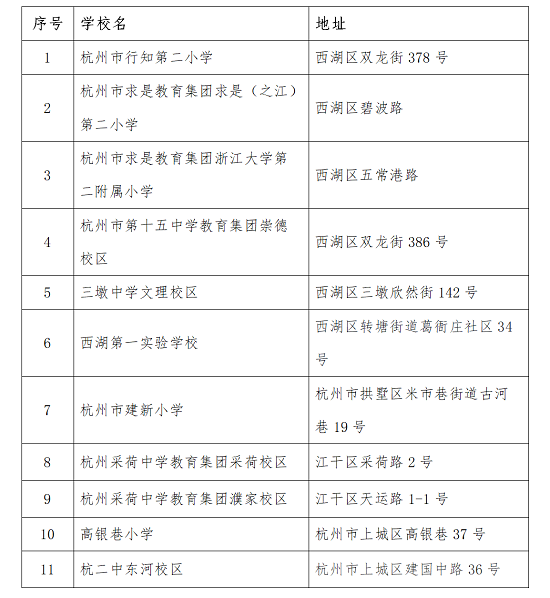
11所学校进行“刷脸入园”试点

为了方便市民进校园健身, 杭州主城区11所学校将在2019年下半年进行“刷脸入园”试点。
杭州市教育局计财处处长金源表示,目前,试运行的学校周一到周五共有三个小时的开放时间,早上一个小时,晚上两个小时。记者了解到,这几所学校已经可以实现“刷脸进校园”,每个校园的具体开放时间会在各个学校门口公示,请感兴趣的市民朋友们留意。

据悉,预计2020年底全市主城区中小学均可实现校园健身刷脸入园,通过人脸识别+大数据信息支撑的方式,完成刷卡至刷脸的转换,实现有卡至无卡的服务体验提升,提升市民幸福感。
此外,杭州市民卡公司将联合省市级媒体,邀请相关单位领导走进演播室、直播间,通过视频和音频访谈的形式,听取群众意见,分享近年来杭州全民健身工作的推进情况。同时,还将面向社会征集“我的校园健身故事”,鼓励更多市民积极参与到校园健身活动中。
2019年主城区试点“刷脸入园”名单

