


杭州网讯 “提交!”随着最后一份证据附件的上传,全国首例向互联网法院提起的公益诉讼案件正式起诉。
7月17日,杭州市拱墅区检察院作为公益诉讼起诉人,对李某、刘某网售不符合食品安全标准的“减肥产品”,侵害消费者权益的行为,依法向管辖机关——杭州互联网法院提起民事公益诉讼,要求二人共同承担违法销售价款十倍的惩罚性赔偿,并在全国性的媒体或平台上公开赔礼道歉。


自2016年9月起,被告李某在家中干起了卖“特效减肥食品”的生意。他在电商平台批发网多次低价购入大量“三无”减肥胶囊,然后伙同被告刘某私自灌装并加贴标签,虚构减肥功效,随意标识用法用量,以“纯中药七天瘦加强版强效瘦身减肥瘦大腿肚子诚招V信代理一件代发”“纯中药七天瘦加强版无副作用肥胖强效瘦身减肥瘦大腿肚子诚招代理”等产品名,在各电商平台向不特定消费者加价出售。至2018年1月,共计金额5.6万余元。
经鉴定,现场扣押的涉案胶囊中含有西布曲明、酚酞,均为在食品中禁止添加的成分。
“今年3月,拱墅区检察院已经以销售有毒、有害食品罪对二被告提起公诉。”承办检察官说,“随着网上购物的日益普及,销售有毒、有害食品的渠道也变得更加多样化,受众更广。普通消费者仅从寥寥数句广告语和几张粉饰过的宣传图中,有时确实难辨真假,有些消费者甚至在货到手后依旧无从判断。被告利用互联网向众多不特定消费者销售大量不符合食品安全标准的食品,违反了《中华人民共和国食品安全法》关于禁止经营非食品原料生产的食品以及生产经营的食品中不得添加药品的规定,危害了消费者的人身健康安全,损害了社会公共利益。被追究刑事责任的同时也应承担相应的民事侵权责任。”

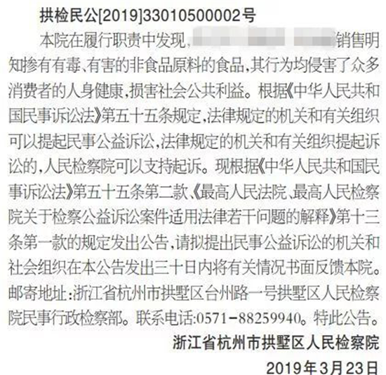
拱墅区检察院发布公告期限届满后,无适格主体起诉至人民法院,遂依法提起该民事公益诉讼。
该院检察长表示,“如今,检察机关在越来越重视打击网络犯罪的同时,也在互联网领域积极探索强化公益诉讼职能,加大力度保护网购群体合法权益,增强网民安全意识,维护网络营商环境。杭州是电子商务之都,提起互联网公益诉讼,当好“网络公益守护者”,是检察机关义不容辞的责任!”
答疑解惑
一、涉案胶囊中含有的西布曲明、酚酞对人体有什么危害?
答:西布曲明不仅是器质性肥胖症、妊娠、哺乳期及育龄妇女和心脑血管疾病患者等11类人群的禁用药,还对于轻中度肝肾功能障碍、16岁以下儿童和65岁以上老年人等群体慎用,容易引起消化系统、神经系统和心血管系统的不良反应。酚酞为刺激性泻药,对哺乳期妇女等7类特殊体质人群禁用;过量或长期使用,可造成电解质紊乱、诱发心律失常、神志不清、肌肉痉挛以及倦怠无力等症状。
二、 本案为什么要向互联网法院起诉?
答:根据《最高人民法院关于互联网法院审理案件若干问题的规定》第二条第九款规定,北京、广州、杭州互联网法院集中管辖所在市的辖区内应当由基层人民法院受理的第一审案件包括“检察机关提起的互联网公益诉讼案件”。
三、 依法提起这类公益诉讼的主体有哪些?
答:根据《中华人民共和国民事诉讼法》和《最高人民法院关于审理消费民事公益诉讼案件适用法律若干问题的解释》相关规定,适格主体包括:1.以中国消费者协会以及在省、自治区、直辖市设立的消费者协会;2.法律规定或者全国人大及其常委会授权的机关和社会组织;3.人民检察院。
四、 被告已经被追究刑事责任,为什么还要对其提起公益诉讼?
答:对侵害社会公共利益的公民组织,检察院既可以追究刑事责任,又可以依据民事法律,通过民事公益诉讼的方式达到停止侵害、消除影响、赔偿损失的效果。根据案情需要,还可以提起刑事附带民事公益诉讼、行政公益附带民事公益诉讼等等方式,有效节约司法资源。
