


去年以来,国家多部门推出鼓励家居消费“以旧换新”政策。近日,《杭州市2025年旧房装修和厨卫等局部改造所用物品材料购置补贴实施细则》(以下简称“《实施细则》”)正式印发,推动全面落实旧房装修补贴工作。

3月21日,记者从市旧房装修补贴政策吹风会上了解到,今年杭州市旧房装修补贴线上申请系统已正式开通,有正在装修或准备装修的杭州市民朋友,即日起可以着手申请旧房装修补贴了。
数据显示,去年杭州开展的旧房装修补贴工作惠及消费者近2万人,拉动住房装修消费13.15亿元。根据杭州市住房保障和房产管理局的测算,预计今年的补贴政策将惠及3.8万户家庭。
补贴种类涵盖了装修材料的八个大类
2023年以前的房子都可纳入申请范围
会上,记者了解到,今年杭州市印发的《实施细则》明确,针对杭州市2023年1月1日前合法建成的城乡住宅房屋,个人消费者购置用于其装修和厨卫等局部改造所需物品和材料,可以申请补贴。
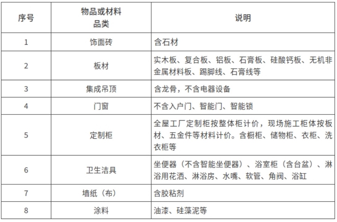
补贴的物品和材料包括饰面砖、板材、集成吊顶、门窗、定制柜、卫生洁具、墙纸(布)、涂料等8大类。补贴额度按照可补贴品类的实际购买价格的15%计算,每位消费者且每套房最多可补贴1次,不超过2万元。
此外,《实施细则》对补贴的申领条件作了具体规定,要求装修依法规范,遵守住宅室内装修相关规定;物品和材料购置行为发生在本年度(以发票开具时间为准),2024年已享受旧房装修和厨卫等局部改造补贴的住房,不再享受2025年补贴政策。在申请过程中,明确申请人应为房屋产权人,补贴申请人、合同委托方(甲方)、发票购买方、银行账号的开户人均应为同一房屋产权人。
此外,同一套房不可同时享受旧房装修(厨卫等局部改造)和居家适老化改造两类补贴政策;对于物品和材料发票上注有“已享受国补”字样或备注已享受国补有关信息的,该物品和材料不再享受本补贴。
数字化一键申报
10个工作日可完成资料审核
老百姓如何获得补贴?杭州市给出了详细的申请方式和流程。其中,《实施细则》明确了提出申请、资料审核与实地核验、领取补贴三个环节。
具体而言,申请人完成相关物品和材料购置后,通过线上申请:登录“浙里办”—“e房通”—“装修补贴申请”模块,按照系统提示填报身份信息、房产信息、物品材料购置信息、银行账号等,并按要求上传发票、支付凭证、装修合同、装修改造过程现场照片等。
申请人提交申请后,各地住建部门将于10个工作日内完成资料审核,再逐套进行实地核验,通过后发放补贴。
相较于去年,今年杭州市旧房装修补贴工作更早启动,如果消费者做好了准备,即日起就可以着手进行申请。
其次,在申请上更便捷。杭州市相关部门充分利用相关部门的数字化成果,线上申请系统自动核验申请人房屋的建成时间和产权信息,无需手动输入;设置了8类物品材料品类清单,申请人对照清单按照系统提示上传发票及相关材料即可。
此外,还新增了银行卡号自动校验、全市资金申请进度展示以及撤回申请资料修改的功能,实现线上“一键直报”。后续还将根据系统的使用情况对模块功能进行迭代完善,使消费者申领更便捷、部门审核更高效、资金使用更安全。
与此同时,杭州市本级和各区、县(市)开通25部政策咨询热线,在线解疑答惑,提供服务指导。
为提高审核效率,杭州市相关业务审核部门已充实人员力量、强化业务培训、加强在线指导,努力为消费者申领补贴提供优质的服务。
新闻➕:
旧房装修补贴物品材料品类:

市、区住保房管部门咨询电话:
