


杭州网讯 想放生却找不对点位?不清楚哪些品种能放、哪些不能放?近日,不少市民在放生时遇到了类似困惑。据悉,杭州自2023年推出首批20个城市河道科学放生(增殖放流)点以来,“放生地图”已逐渐被市民熟知,但随之而来的放生误区也需及时厘清,让善意真正守护生态。

冬夜的杭州,市民王薇带着7岁女儿米米,驱车3公里前往余杭塘河一处官方放生点位,想送桶里的鲫鱼“小水”回家,却发现指示牌明确标注“不建议放生鲫鱼”,最终只能带着孩子和鲫鱼返程。这个小故事,也道出了不少市民的放生困惑——从“想放生”到“会放生”,其间需要掌握科学方法。
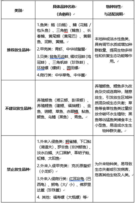
针对市民常见的放生误区,杭州市城市水设施和河道保护管理中心逐一解答:这20个点位是科普窗口而非唯一放生点,只要避开禁区、符合水质等要求,其他适宜水域也可放生;即使在推荐点位,放生巴西龟等外来物种依然禁止;科学放生需做到“三对”,即对的地点、对的品种、对的季节,切勿随意投放菜场买来或受伤生病的水生生物。
据了解,仅2025年,余杭塘河就已开展7次有组织的科学放生活动,均投放螺蛳、泥鳅等本土适宜生物,杜绝盲目滥放。随意放生不适宜物种,不仅会导致其难以存活,还可能破坏河道生态平衡。

为此,相关部门发出倡议,提醒市民选对放生品种、看准天气时段,注意自身安全、规范放生行为,避开恶劣天气和危险区域,鼓励参与有组织、有指导的科学放生活动,共同守护城市河道生态家园,让善意有归处、生命有依托。