当前位置: 杭州网>>杭网原创>>原创新闻
保健品当药品欺骗老人

2011-04-30 09:41    杭州网

 
奇酶苦木丹胶囊包装

打开纸盒包装的保健品奇酶苦木丹胶囊

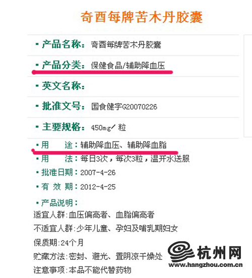
奇酶苦木丹胶囊的说明

家住半山的沈先生给杭网新闻热线0571-85052222打来投诉电话,希望通过杭州网提醒一些老年人不要再上当受骗了。

健是仙按摩理疗店欺骗老年人

沈先生说:“家中七十九岁的奶奶,在半山一家健是仙按摩理疗店进行过几次免费按摩后,被健是仙工作人员喊去开会,会上有人说“奇酶苦木丹胶囊”具有降血脂、降血压的功效。老人在现场氛围的鼓动下, 以799元/盒,购买了12盒,共计9588元的“奇酶苦木丹胶囊”。商家未将发票给老人。我奶奶服药后血压反而有所升高,并感到胃部不适,睡眠不佳呈明显病状。老人觉得上当受骗了,现在老人要求按消法相关规定,让商家全额退款,可是商家就是不愿意退款。”

杭网记者出面9588元如数退还

杭网记者接到诉后,和沈先生一起去了位于半山的一个按摩店,这个按摩店也没有什么招牌,具体和这个“奇酶苦木丹胶囊'是什么关系他们也不说,当得知记者的来意后,店家表示愿意退还老人的钱,可是退钱要到绍兴路351号去退。

老人的家里人便带上这些保健品去退钱。昨天(4月29日)沈先生给杭网记者打来电话说钱已经退了。

“奇酶苦木丹胶囊”只是保健品并不是药品

杭网记者看了这个“奇酶苦木丹胶囊”,包装盒上清清楚楚的印着保健食品,杭网记者上网查询,网站宣传的也是保健食品,可还是有部分店家,利用老年人识别能力差,大肆做虚假宣传,欺骗老年人。据沈先生说,这家按摩店的员工对购买过的老人说,不要告诉家里的其他人,也不给老人发票,利用免费按摩,和老人套近乎,再营造出购买的氛围让老人上当,据说当时有7-8个老人都买了。他希望杭网记者提醒下,让老人不要再上当受骗了。

这个保健品也只是辅助降血压和血脂的功效,老人千万不要相信一些店家的夸大和虚假宣传。


来源:杭州网    作者:记者 钱炜/文 图    编辑:徐洁    
  腾讯微博  新浪微博   开心  豆瓣  人人  Twitter  Facebook

我也来说两句: 0条评论 查看评论
会员登录名 密码 [注册]
图库
历史上的18日
徐静蕾演绎纯美新娘
太舒坦了!
威廉大婚的御猫
爱的供养(视频 组图)
 
杭州网版权与免责声明:
① 凡本网注明“稿件来源:杭州网(包括杭州日报、都市快报、每日商报)”的所有文字、图片和音视频稿件,版权均属杭州网所有,任何媒体、网站或个人未经本网协议授权不得转载、链接、转贴或以其他方式复制发表。已经本网协议授权的媒体、网站,在下载使用时必须注明“稿件来源:杭州网”,违者本网将依法追究责任。 ② 本网未注明“稿件来源:杭州网(包括杭州日报、都市快报、每日商报)”的文/图等稿件均为转载稿,本网转载出于传递更多信息之目的,并不意味着赞同其观点或证实其内容的真实性。如其他媒体、网站或个人从本网下载使用,必须保留本网注明的“稿件来源”,并自负版权等法律责任。如擅自篡改为“稿件来源:杭州网”,本网将依法追究责任。如对稿件内容有疑议,请及时与我们联系。 ③ 如本网转载稿涉及版权等问题,请作者在两周内速来电或来函与杭州网联系。
网站简介  |  关于我们  |  广告服务  |  建站服务  |  帮助信息  |  联系方式

增值电信业务经营许可证:浙B2-20060221 | 信息网络传播视听节目许可证:1105105
杭州网(杭州网络传媒有限公司)版权所有未经授权禁止复制或镜像
法律顾问:浙江智仁律师事务所律师 马宏利

原创新闻 支站新闻